Ensurance
A consolidated platform to keep track of your multiple insurance products (car, home, life, health, etc.)
Overview
Insurance is a contract, represented by a policy, in which a policyholder receives financial protection or reimbursement against losses from an insurance company.
A person can hold multiple insurance policies for health, home, Car, travel, etc.
It becomes a tedious and time-consuming process to manage the premium, maturity, claims, etc. manually.
Most people collect documents, rely on reminders through companies and agents to track these down.
Most common types of Insurance:
Health
Home
Auto
Life
Travel
Fire
Investment
Main Components in an Insurance Policy:
Premium
A policy’s premium is its price, typically expressed as a monthly cost. The premium is determined by the insurer based on your or your business’s risk profile, which may include creditworthiness.
Policy Limit
The policy limit is the maximum amount that an insurer will pay under a policy for a covered loss. Maximums may be set per period (e.g., annual or policy term), per loss or injury, or over the life of the policy, also known as the lifetime maximum.
Deductible
The deductible is a specific amount that the policyholder must pay out of pocket before the insurer pays a claim. Deductibles serve as deterrents to large volumes of small and insignificant claims.
Statistics
India is the fifth largest life insurance market in the world's emerging insurance markets, growing at a rate of 32-34% each year.
In the first half of FY22, the life insurance industry in India recorded growth rate of 5.8% compared with 0.8% in the same period last year. The gross first-year premium of life insurers increased by 12.93% in 2021-22 to Rs. 314,262.42 crore (US$ 40.06 billion). In May 2022, the total premium earned by the non-life insurance segment stood at Rs. 36,680.73 crore (US$ 4.61 billion), a 24.15% increase as compared to the same period in the previous year.
User Personas

Keshav, 28
Product Manager
2 Life Insurance Policy (LIC agent)
1 Car Insurance (Dealer)
1 Health (Agent)
Dependent on agents to manage few of his policies. Others have auto-deduction.
Doesn’t keep a track of the Premium amount. (Car premium updates every year)
He is reminded through his agents to pay the premium.
Doesn’t know or bother to find the deductables.
He faces problems while filing tax returns.
He finds it frustating to visit the dealership store or track the availability of his agents.
Since he lacks knowledge in this area, he finds it easier to buy policies under the guidance of his agent.
At the sasme time he is insecure about the reliability of the agents.

Rajiv, 59
Government Officer
1 health Insurance Policy (online)
1 Car Insurance (online)
1 Life Insurance Policy
1 two-Wheeler (online)
Switched to managing Policies online through company websites
He is reminded through mail/SMS/Whatsapp by insurers to pay the premium.
Unable to track down Policy numbers in mails/SMSes
He finds it difficult to track premium due dates, maturity date, yearly no-claim bonus, formalities, previous claims, documents submitted and pending, etc.
Empathy Mapping

Says
Thinks
Feels
Does
Pain Points
The users are dependent on agents, dealerships to track their Insurance Policies.
They are dependent on SMS/mail/Whatsapp to be reminded about the premium due date by the company.
More physical effort to visit the dealerships stores or visiting multiple websites for multiple policies.
Availability of the agents.
Difficulty tracking the premium dues date, no-claim bonus, previous claim amounts, deductibles, document verification, claims, maturity etc.
Competitor Analysis
PolicyBazaar is an insurance aggregator and fintech company based in Gurgaon.
It provides multiple type of Insurance plans from 50+ insurers.
The users can compare the policies to find the best match according to their needs.
The onboarding and user experience is easy and user-friendly.



Experience Map (Registration & Onboarding)

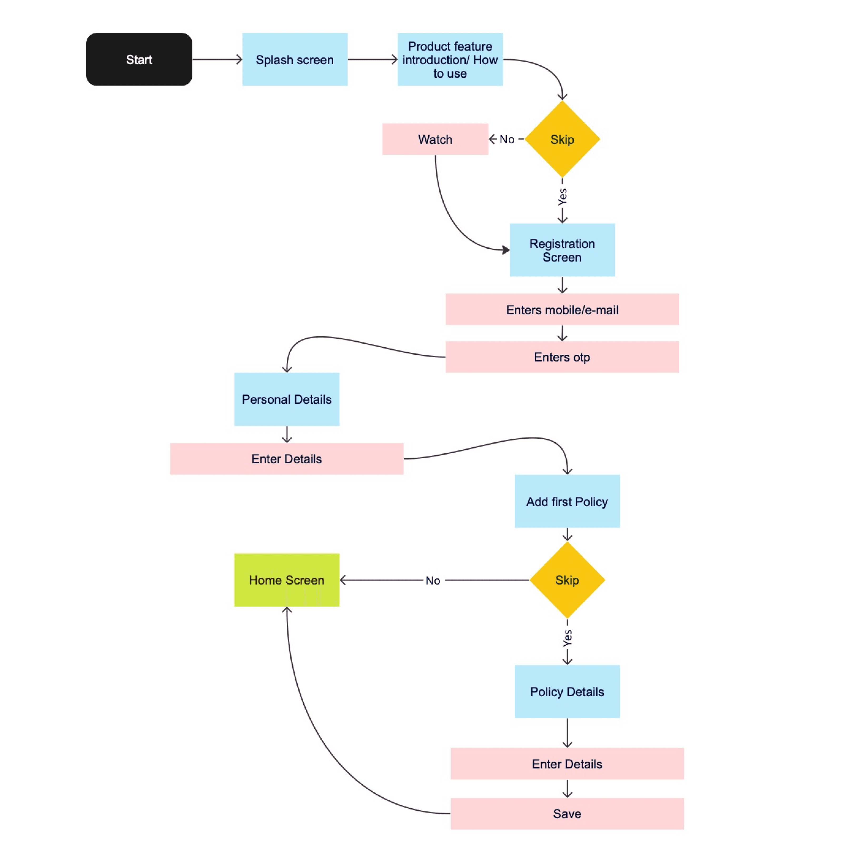
User Flow Diagram

Low Fidelity Wireframes



Typography & Colour Palette
Font Family- POPPINS
Poppins Bold
Poppins SemiBold
Poppins Medium
Poppins Regular
ABCDEFGHIJKLMNOPQRSTUVWXYZ1234567890
abcdefghijklmnopqrstuvwxyz
High Fidelity Wireframes

Registration Screens
Profile Creation & Onboarding





